汇编指令sub是什么意思(汇编指令sub是什么意思呀)
发布:2024-05-02 02:33:28 77
汇编指令sub是什么意思
1、ARM指令集LDR字数据加载指LDRB 字节数据加载指令,STRB字节数据存储指SUBS需要借位,SUB和SBC生成进位标志的方式不同于常规,如果需要借位则清除进位标志,所以指令要对进位标志进行一个非操作。
2、结果没区别。但是操作完全不同:mov 是移动数据操作;sub是减法操作。
3、sub是操作码 表示该指令的功能是不带借位的减法指令 ax表示累加器作为源操作数 用来存放被减数 即该指令的一个操作对象 0ffh是立即数 作为减数 是该指令的另一个操作对象 该指令的功能是: (ax ) - 。
4、在汇编语言的指令系统中。
汇编中movbx0和subbxbx有什么区别吗
1、结果没区别。但是操作完全不同:mov 是移动数据操作;sub是减法操作。
2、MOV 传送字或字节.MOVSX 先符号扩展,再传送.MOVZX 先零扩展,再传送.PUSH 把字压入堆栈.POP 把字弹出堆栈.PUSHA 把AX,CX,DX,BX,SP,BP,SI,DI依次压入堆栈.POPA 把DI,SI,BP,SP,BX,DX,CX。
3、二进制减法运算中最高有效为向高位无借位(被减数〉=减数,够减的情况) OF=1 两数符号相反(正数-负数,或负数-正数),而结果符号与减数相同。OF=0 同符号数相减时,或不同符号数相减,其结果符号与减数不同。
4、2 2 标号的定义 标号的定义有三种方法:2 2 1 隐含说明标号距离属性为SHORT和NEAR的标号可以使用隐含说明,即在代码段中定义,标识符后加冒号,放在一条汇编指令的操作符前面.例:NEXT: MOV AX。

5、汇编语言里 sub是 什么功能? 是减法运算。 比如 mov ax,2 mov bx,1 sub ax,bx 其中sub ax,bx就是ax中的值减bx中的值,等于1,然后把结果,也就是1,放入ax中。
在汇编语言的指令系统中助记符SUB表示算术类的___运算
1、在汇编语言中,用助记符(Mnemonics)代替机器指令的操作码,用地址符号(Symbol)或标号(Label)代替指令或运算元的地址。在不同的设备中,汇编语言对应着不同的机器语言指令集,通过汇编过程转换成机器指令。
2、汇编算术运算指令 8086的算术运算类指令能够对二进制或十进制(BCD码)数进行加、减、乘、除运算,操作数的数据形式可以是8位或16位的无符号数或带符号数。

3、在汇编语言的指令系统中。
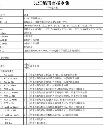
4、算数运算指令 ADD,ADC 功能: 加法指令 语法: ADD OP1,OP2 ADC OP1,OP2 格式: ADD r1,r2 ADD r,m ADD m,r ADD r,data 影响标志: C,P,A,Z,S,O SUB,SBB 功能:减法指令 语法: SUB OP1,OP2 SBB OP1。
汇编中的subax0ffh是什么
1、汇编语言里 sub是 什么功能? 是减法运算。 比如 mov ax,2 mov bx,1 sub ax,bx 其中sub ax,bx就是ax中的值减bx中的值,等于1,然后把结果,也就是1,放入ax中。
2、0FFH是单片机汇编语言程序中一个8位二进制数的16进制表示方法,#表示这是一个数字,0是汇编语言的规定,即当16进制数的高位数大于9时,前面要加0,FF是这个16进制数的数值,即255,H是16进制数的尾缀。
3、:主要表示减法运算,如 sub ax,bx 就是用ax的值减去bx。
4、所以源操作数00FFH是从物理地址2970EH中得来的。
5、减法指令,不带借位的减法指令。SUB (subtract) 指令的汇编格式:SUB dst,src 指令的基本功能:(dst)<-(dst)-(src)指令支持的寻址方式:他们两个操作数不能同时为存储器寻址。
6、8086/8088的汇编语言里面,以字母开头的16进制数,前面必须加“0”。如0a2h,0fdh,0bcdeh等。
汇编中的LDRLDRBSTRBSUBSBNECMP和SUBS是什么意思
1、ARM的话要配置外设的,而且有使用手册,一般用的话查一下使用手册就可以了。
2、ARM指令集LDR字数据加载指LDRB 字节数据加载指令,STRB字节数据存储指SUBS需要借位,SUB和SBC生成进位标志的方式不同于常规,如果需要借位则清除进位标志,所以指令要对进位标志进行一个非操作。

3、CMP{cond} Rn,operand2 CMP指令用Rn的值减去操作数operand2 ,并将结果的状态(Rn 与operand2比较是大、小、相等)反映在CPSR中,以便后面的指令根据条件标志决定程序的走向。
4、LDR 从存储器中加载(Load)字到一个寄存器(Register)中 LDRH 从存储器中加载半(Half)字到一个寄存器中 LDRB 从存储器中加载字节(Byte)到一个寄存器中 LDRSH 从存储器中加载半字。
5、意思不同 b:数据跳转指令,标志寄存器中Z标志位等于零时, 跳转到BEQ后标签处。bne: 数据跳转指令,标志寄存器中Z标志位不等于零时, 跳转到BNE后标签处。
6、LDR R2, =OSIntNesting ; OSIntNesting++ LDRB R1, [R2] ADD R1, R1, #1 STRB R1, [R2] SUB SP, SP, #43 MSR CPSR_c, #(NoInt | SYS32Mode) ; 切换到系统模式 CMP R1, #1 LDREQ SP。
- 上一篇:数组去重的方法有哪些(数组去重是什么意思)
- 下一篇:返回列表
相关推荐
- 05-02ceshi444
- 05-02投屏投影仪怎么用(投影仪投屏器使用方法)
- 05-02自动检测删除微信好友软件—自动检测删除微信好友软件免费
- 05-02win11平板键盘不自动弹出、win10平板模式键盘不出来
- 05-02电脑忽然严重掉帧
- 05-02只输入真实姓名找人抖音、只输入真实姓名找人抖音怎么弄
- 站长推荐
- 热门排行
-
1
最后的原始人腾讯版下载-最后的原始人腾讯版2023版v4.2.6
类别:休闲益智
11-18立即下载
-
2
坦克世界闪击战亚服下载-坦克世界闪击战亚服2023版v2.1.8
类别:实用软件
11-18立即下载
-
3
最后的原始人37版下载-最后的原始人37版免安装v5.8.2
类别:动作冒险
11-18立即下载
-
4
最后的原始人官方正版下载-最后的原始人官方正版免安装v4.3.5
类别:飞行射击
11-18立即下载
-
5
砰砰法师官方版下载-砰砰法师官方版苹果版v6.1.9
类别:动作冒险
11-18立即下载
-
6
最后的原始人2023最新版下载-最后的原始人2023最新版安卓版v3.5.3
类别:休闲益智
11-18立即下载
-
7
砰砰法师九游版下载-砰砰法师九游版电脑版v8.5.2
类别:角色扮演
11-18立即下载
-
8
最后的原始人九游版下载-最后的原始人九游版微信版v5.4.2
类别:模拟经营
11-18立即下载
-
9
汉家江湖满v版下载-汉家江湖满v版2023版v8.7.3
类别:棋牌游戏
11-18立即下载
- 推荐资讯
-
- 02-17ceshi444
- 11-18神魔大陆鱼竿在哪买(神魔大陆怀旧版)
- 11-21投屏投影仪怎么用(投影仪投屏器使用方法)
- 11-23侠盗飞车4自由城(侠盗飞车圣安地列斯秘籍)
- 11-23自动检测删除微信好友软件—自动检测删除微信好友软件免费
- 11-25战争机器v1.2修改器(战争机器5十一项修改器)
- 11-27防御阵型觉醒2攻略(防御阵型觉醒通关教程)
- 11-27斗战神新区赚钱攻略(斗战神新区开服表)
- 11-27win11平板键盘不自动弹出、win10平板模式键盘不出来
- 11-27电脑忽然严重掉帧








