软件设计师考试(软件设计师考试大纲)
发布:2024-05-11 05:19:03 55
软件设计师考试
1、软件设计师考试内容主要包括以下几个方面:软件工程基础知识:包括软件开发过程、软件生命周期、软件需求分析和规格说明、软件设计模式、软件测试等基本概念和原则。

2、软件工程基础知识:包括软件生命周期、需求分析、软件设计、编码实现、测试和维护等基础知识。程序设计和编程:包括C语言、Java语言、面向对象编程等程序设计和编程知识。
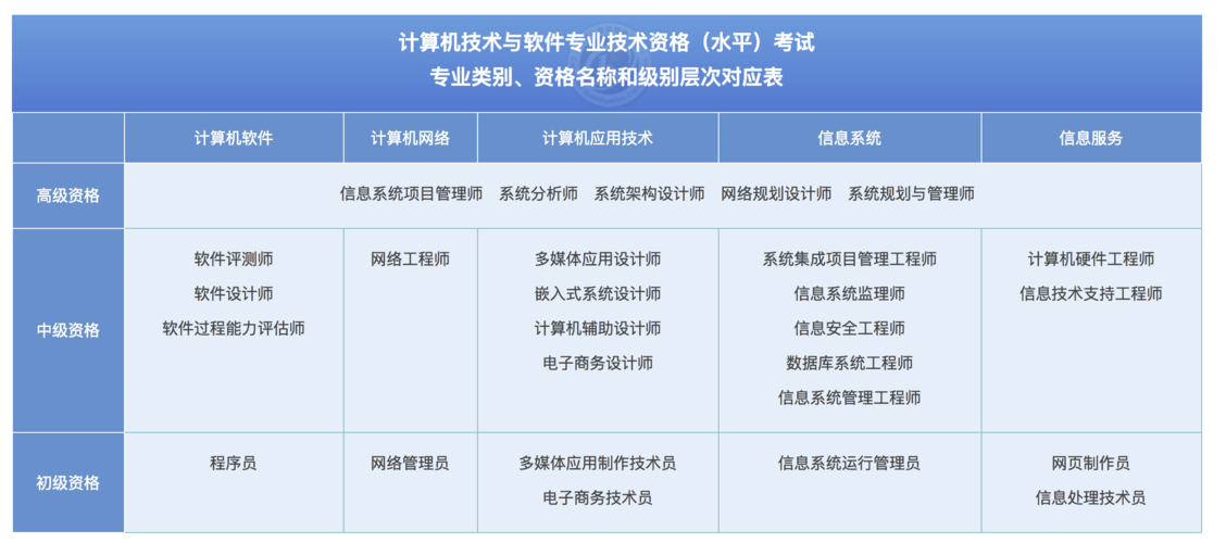
3、(1)上半年高级软考包括信息系统项目管理师、系统分析师、系统规划与管理师。(2)下半年高级软考包括信息系统项目管理师、系统架构设计师、网络规划设计师。
软件设计师考试科目有哪些
1、软件设计师属于软考中级资格考试,包含基础知识和应用技术两个科目,分别在上午和下午考试。
2、 初级软考 软件工程基础知识:包括软件生命周期、需求分析、软件设计、编码实现、测试和维护等基础知识。程序设计和编程:包括C语言、Java语言、面向对象编程等程序设计和编程知识。
3、考试科目 软考的考试科目包括《数据结构》、《操作系统》、《数据库原理及应用》、《计算机组成原理》、《软件工程》等多个模块,共有16门考试科目。考试主要分为基础考试和综合应用考试两个阶段,考试时限为3个小时。
4、软件设计师考试考两门课,计算机与软件工程知识和软件设计。范围是软件工程知识和计算机科学基础知识。

软件设计师考试内容
1、软件工程基础知识:包括软件生命周期、需求分析、软件设计、编码实现、测试和维护等基础知识。程序设计和编程:包括C语言、Java语言、面向对象编程等程序设计和编程知识。
2、软件设计师考试大纲:考试要求 (1)掌握计算机内的数据表示、算术和逻辑运算方法;(2)掌握相关的应用数学及离散数学基础知识;(3)掌握计算机体系结构以及各主要部件的性能和基本工作原理;(4)掌握操作系统、程序设计语言的。
3、软件设计师属于软考中级资格考试,包含基础知识和应用技术两个科目,分别在上午和下午考试。
软件设计师考试科目有哪些
1、考试科目 软考的考试科目包括《数据结构》、《操作系统》、《数据库原理及应用》、《计算机组成原理》、《软件工程》等多个模块,共有16门考试科目。考试主要分为基础考试和综合应用考试两个阶段,考试时限为3个小时。
2、 初级软考 软件工程基础知识:包括软件生命周期、需求分析、软件设计、编码实现、测试和维护等基础知识。程序设计和编程:包括C语言、Java语言、面向对象编程等程序设计和编程知识。
3、上半年软考考试科目 软考高级:信息系统项目管理师、系统分析师、系统规划与管理师 软考中级:软件设计师、网络工程师、信息系统监理师、系统集成项目管理工程师、信息系统管理工程师、嵌入式系统设计师、电子商务设计师、数据库。
4、软件设计师属于软考,考试包含两个科目。软考初级和中级包含基础知识和应用技术两个考试科目,软考高级包含综合知识、案例分析以及论文三个考试科目,各科目都安排在一天考试,考试时间分别安排在上午和下午。
5、软件设计师属于软考中级资格考试,包含基础知识和应用技术两个科目,分别在上午和下午考试。
- 上一篇:狗狗太大了我有点接受不了(够了够了太多了已经满了)
- 下一篇:返回列表
相关推荐
- 05-11ceshi444
- 05-11投屏投影仪怎么用(投影仪投屏器使用方法)
- 05-11自动检测删除微信好友软件—自动检测删除微信好友软件免费
- 05-11win11平板键盘不自动弹出、win10平板模式键盘不出来
- 05-11电脑忽然严重掉帧
- 05-11只输入真实姓名找人抖音、只输入真实姓名找人抖音怎么弄
- 站长推荐
- 热门排行
-
1
最后的原始人腾讯版下载-最后的原始人腾讯版2023版v4.2.6
类别:休闲益智
11-18立即下载
-
2
坦克世界闪击战亚服下载-坦克世界闪击战亚服2023版v2.1.8
类别:实用软件
11-18立即下载
-
3
最后的原始人37版下载-最后的原始人37版免安装v5.8.2
类别:动作冒险
11-18立即下载
-
4
最后的原始人官方正版下载-最后的原始人官方正版免安装v4.3.5
类别:飞行射击
11-18立即下载
-
5
砰砰法师官方版下载-砰砰法师官方版苹果版v6.1.9
类别:动作冒险
11-18立即下载
-
6
最后的原始人2023最新版下载-最后的原始人2023最新版安卓版v3.5.3
类别:休闲益智
11-18立即下载
-
7
砰砰法师九游版下载-砰砰法师九游版电脑版v8.5.2
类别:角色扮演
11-18立即下载
-
8
最后的原始人九游版下载-最后的原始人九游版微信版v5.4.2
类别:模拟经营
11-18立即下载
-
9
汉家江湖满v版下载-汉家江湖满v版2023版v8.7.3
类别:棋牌游戏
11-18立即下载
- 推荐资讯
-
- 02-17ceshi444
- 11-18神魔大陆鱼竿在哪买(神魔大陆怀旧版)
- 11-21投屏投影仪怎么用(投影仪投屏器使用方法)
- 11-23侠盗飞车4自由城(侠盗飞车圣安地列斯秘籍)
- 11-23自动检测删除微信好友软件—自动检测删除微信好友软件免费
- 11-25战争机器v1.2修改器(战争机器5十一项修改器)
- 11-27防御阵型觉醒2攻略(防御阵型觉醒通关教程)
- 11-27斗战神新区赚钱攻略(斗战神新区开服表)
- 11-27win11平板键盘不自动弹出、win10平板模式键盘不出来
- 11-27电脑忽然严重掉帧
- 最近发表
-
- Nova启动器最新版下载-Nova启动器最新版怀旧版v4.9.1
- oppo软件商店最新版2024下载-oppo软件商店最新版2024最新版v1.4.4
- 一加应用商店下载-一加应用商店免安装v6.7.2
- 西藏游app下载-西藏游app苹果版v5.4.7
- oppo应用商店下载-oppo应用商店苹果版v2.3.6
- 灵动长春app下载-灵动长春app手机版v3.9.8
- 颜图社下载-颜图社中文版v8.8.2
- remini照片修复官方版下载-remini照片修复官方版老版本v1.4.5
- 唯趣应用商店手表版下载-唯趣应用商店手表版老版本v4.3.1
- etralab应用商店app下载-etralab应用商店app安卓版v9.2.5








