Heaven Burns Red下载-Heaven Burns Red老版本v7.3.8介绍
Heaven Burns Red官方版是由WFS、Inc.制作发行的一款角色扮演RGP游戏,在游戏中玩家将在一个充满着末世气息的的大陆上进行冒险,组建一只属于自己的战队与敌军展开战斗,并通过不断的战斗让角色快速的成长起来,将战斗技能灵活运用,呈现出不同的战斗效果。另外,Heaven Burns Red繁中服是由官方推出的繁重版本,在这里你能够直接看到原版的剧情故事,以及各种趣味动作对话,同时你还可以在线制作各种有意思的食物,不断地完成关卡挑战,解锁出更多的食材,开始自己最独特的经营方式,体验一个全新的战姬游戏。而且该游戏采用了高清的游戏画面,人物刻画的非常细腻,然后加上真实的打击音效及丰富的游戏玩法模式,都能够给你一个最真实、最震撼的视听体验感。喜欢的朋友们开来体验这奇幻的冒险世界吧!
游戏介绍:
游戏故事讲述地球被神秘生命体「Cancer キャンサー」袭击,「Cancer」不会受到人类迄今製造的武器伤害,而无法击煺它的人类被迫失败,引致人类的领土逐渐消失。当人类所剩时间不多并迎向灭绝时,残存的人类开发出一种名为「Seraph セラフ」的兵器来对付敌人。在游戏中,玩家将操作主角成为部队指挥官,面对末世的同时与有着特殊才能的伙伴们渡过一段绚丽的人生。
Heaven Burns Red特色
1、玩家也可以通过不断的战斗让角色快速的成长起来,将战斗技能灵活运用,能够呈现出不同的战斗效果。
2、根据自己的喜好选择人物角色去体验游戏,每一款人物角色都有自己独特的风格和战斗方式。
3、为了让角色看起来更加的精致华丽,每一款角色都会有很多的服装可以搭配,玩家可以在游戏中自由发挥。
4、动听的背景音乐让玩家拥有极致的听觉盛宴,采用二次元风格打造的游戏画面,也非常的具有吸引力。
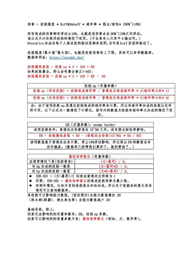
Heaven Burns Red伤害计算全解析攻略
Heaven Burns Red是一款日系二次元角色扮演冒险类游戏。游戏非常精彩的游戏剧情,高质量的日系幻想内容,多种不同的玩法体验能够让玩家体验到一个全新的战姬游戏。相信很多小伙伴刚开始接触游戏还不明白游戏的伤害机制计算方式。下面就由小编带大家一起来进行了解游戏全面的伤害分析。大家可以进行参考,方便后续自己阵容的搭配组合以及关卡BOSS的击杀。
Heaven Burns Red伤害计算全解析公式:
1、角色技能伤害计算公式:
基础威力值*暴击乘区*增伤乘区*攻击力乘区*减防乘区*抗性弱点乘区*领域乘区*破坏率乘区*降攻乘区*增防乘区*随机伤害浮动。
2、基础威力值:
普攻、追击和伤害类技能都各自存在着威力值范围与技能调整值。伤害类技能的技能等级从2级开始每级提供5%的威力值下限与2%的威力值上限。
3、暴击乘区:
计算暴击伤害需要敌人的属性减少50,所以输出的暴击伤害会超过1.5的乘算。增加爆伤的buff也是加算后乘算伤害。
4、增伤乘区:
对DP的增伤是在敌人DP造成伤害的时候才有作用,对HP的增伤也是一样。打HP的部分不会应用到对DP的增伤。
5、攻击力乘区:
技能/角色被动/首饰被动/迷宫buff/OD/其它场地效果,都在乘区里,都是乘算,不会单算,元素攻击buff在美颜元素攻击是不会有作用。
6、减防乘区:
普通减防御和属性减防御都在这里算法里面,是互相加算,不是乘算。
7、抗性弱点乘区:
该乘区比较特别之处在于所有单个因素彼此之间是乘算而非加算。假设使用的伤害类技能存在多个属性,且至少有两个属性都在目标的抗性弱点列表内,则在列表内的属性的抗性/弱点伤害调整值彼此乘算。
8、领域乘区:
技能提供的领域+50%的伤害,角色被动+20%的伤害,但是场上只能出现一个领域,后的领域会把前面的领域顶掉。
9、破坏率乘区:
在对敌人HP造成伤害时,直接乘上敌人当前累积的破坏率。
10、随机伤害浮动:
±10%的上下浮动量,全凭运气,如果有时候差点击败BOSS,可以尝试多来几次就能够通过。
Heaven Burns Red技能效果与SP消耗介绍
在《Heaven Burns Red》这款游戏中,法力点(SP)消耗量越高的技能,其效果必定越为强力。其中,又以伤害型技能最为固定,并遵守以下计算公式:
一、扣除基础伤害(750)后,技能的威力与法力点(SP)消耗量的平方成正比。
二、扣除基础伤害(750)后,法力点(SP)消耗量相等的技能,范围型技能的威力为单体技能的3/4。
值得留意的是,部分伤害型技能因为复数或强力额外效果,或是自带负面效益,导致其伤害上升或下降一、两档次。不过,上述影响大多会因法力点(SP)消耗量的调整抵销,导致游戏中大部分Attacker、Breaker、Blaster、Debuffer的伤害型专属技能在不考虑额外效果下,皆拥有相同或相近的威力。
正因如此,绝大多数的Attacker、Breaker、Blaster之间仅有技能武器种类,或是元素属性之间的差异,在未组成特化队伍(例:属性队)的前提下,彼此之间的取代性可说是接近百分之百。
此外,Debuffer专属技能所附带的debuff会在伤害计算步骤前,便会先附加在目标身上,使该技能的伤害同样能受益于自身的debuff。因此,在Attacker/Breaker与Debuffer只能二择一的情况下,Debuffer往往不仅能同时身兼Attacker与Breaker,伤害输出方面还同时优于两者。
Heaven Burns Red怎么登录?Heaven Burns Red新手攻略
1、打开绯染天空手游,即Heaven Burns Red,点击屏幕开始;
2、选择游戏服务器,然后注册账号;
3、进入游戏如图,点击右下角章节;
4、然后选择要挑战的剧情关卡,选择出战角色进行组队,进入游戏如图;
5、游戏采用回合制闯关模式,玩家需通关点击角色对敌人发起攻击,能量条满后还可释放强力技能,对敌人造成大量伤害;
6、当成功消灭敌人后即可通关,并获取一定数量的金币、钻石等道具奖励。
7、钻石可用来抽取新角色,以此获得更好的游戏体验。
Heaven Burns Red怎么刷初始?
1、首先打开游戏,点击右上角“三”;
2、选择删除游戏账号;
3、系统会提示是否删除,点击确认删除即可;
4、以此往复创建新账号,并通过完成新手攻略获得钻石,直到抽取到强力的初始角色。
以上就是绯染天空怎么刷初始怎么刷初始的全部教程了,希望对你有所帮助。
关于元素队
顾名思义,元素队的组成为半数以上拥有相同属性技能,透过堆叠仅限单一元素属性技能受益的专属buff、debuff以进一步提升输出的队伍。
元素队的优势:
一、多了属性攻击UP的buff、属性防御Down的debuff、属性阵(Zone)可使用,进一步增幅属性技能的伤害。
二、属性阵(Zone)属于永续型buff,一旦展开后除非遭到其他属性阵覆盖(包含相同属性的属性阵),否则不会消失。
元素队的限制:
一、组成十分固定,难以因应目标弱点进行调整。
二、与非特化队伍同样需要通用buff、debuff以增幅技能伤害,且唯有在同时具备属性buff、debuff的前提下,输出才会明显高于非特化队伍。
以首抽而言,元素队的门槛过高且不切实际,若非刚好抽到两只以上带有相同属性的SS风格(Style)且其中一只为自带属性阵or属性攻击buff的Buffer,否则不建议以元素队为首抽目标。
更新日志
·追加今后运营的游戏数据
·轻微故障的修正
- 上一篇:数字连连看下载-数字连连看老版本v7.7.1
- 下一篇:返回列表
相关推荐
相关资讯
- 01-16神魔大陆鱼竿在哪买(神魔大陆怀旧版)
- 01-16投屏投影仪怎么用(投影仪投屏器使用方法)
- 01-16侠盗飞车4自由城(侠盗飞车圣安地列斯秘籍)
- 01-16自动检测删除微信好友软件—自动检测删除微信好友软件免费
- 01-16战争机器v1.2修改器(战争机器5十一项修改器)
- 01-16防御阵型觉醒2攻略(防御阵型觉醒通关教程)
- 01-16斗战神新区赚钱攻略(斗战神新区开服表)
- 01-16win11平板键盘不自动弹出、win10平板模式键盘不出来
- 01-16电脑忽然严重掉帧
- 01-16只输入真实姓名找人抖音、只输入真实姓名找人抖音怎么弄
- 站长推荐
- 热门排行
-
1
最后的原始人腾讯版下载-最后的原始人腾讯版2023版v4.2.6
类别:休闲益智
11-18立即下载
-
2
坦克世界闪击战亚服下载-坦克世界闪击战亚服2023版v2.1.8
类别:实用软件
11-18立即下载
-
3
最后的原始人37版下载-最后的原始人37版免安装v5.8.2
类别:动作冒险
11-18立即下载
-
4
最后的原始人官方正版下载-最后的原始人官方正版免安装v4.3.5
类别:飞行射击
11-18立即下载
-
5
砰砰法师官方版下载-砰砰法师官方版苹果版v6.1.9
类别:动作冒险
11-18立即下载
-
6
最后的原始人2023最新版下载-最后的原始人2023最新版安卓版v3.5.3
类别:休闲益智
11-18立即下载
-
7
砰砰法师九游版下载-砰砰法师九游版电脑版v8.5.2
类别:角色扮演
11-18立即下载
-
8
最后的原始人九游版下载-最后的原始人九游版微信版v5.4.2
类别:模拟经营
11-18立即下载
-
9
汉家江湖满v版下载-汉家江湖满v版2023版v8.7.3
类别:棋牌游戏
11-18立即下载
- 推荐资讯
-
- 01-16 2007office产品密钥(Office 365的订阅方式)
- 01-16 冯提莫吃精门事件
- 01-16 孤寡是什么意思(说自己孤寡是暗示单身吗)
- 01-16 大型赛车网络游戏(赛车单机游戏)
- 01-16 nba全场录像回放(无插件腾讯体育nba)
- 01-16 怎样熄灭qq图标(qq的标志怎么取消)
- 01-16 风卷残云破解补丁(风卷残云手机版)
- 01-16 销量最高的手机(哪款手机销量排名第一)
- 01-16 2019英雄联盟全球总决赛(2019英雄联盟全球总决赛:全球巅峰英雄对决!)
- 01-16 没有找到normalizdll(很抱歉,我無法根據您提供的數據寫出標題。)
















